12-Watt-EL84-Verstärker

Der Endverstärker einer Musikanlage wird meist getrennt aufgebaut, wenn man einen Mischverstärker benutzt, in dem alle bedienbaren Organe zusammengefaßt sind. Am Endverstärker ist nunmehr lediglich der Netzschalter zu bedienen (Lautstärkeregler und die beiden Kondensatoren am Eingang, 220 pF und 10 nF, können dann in dieser hier vorgestellten Verstärkerschaltung entfallen), um das Gerät unter Spannung zu setzen.
Eine Eingangsempfindlichkeit von etwa 500 mV erfordert dann nur eine Triodenvorstufe und eine Phasenumkehrstufe zur Ansteuerung der Gegentakt-Endstufe.
Verwendet man - wie hier - für diese Stufen eine Doppeltriode, so kommt man bei diesem Verstärker mit drei Röhren aus. Zusätzlich ist evtll. eine Gleichrichterröhre für die Stromversorgung notwendig.

Eine bereits sehr bewährte Schaltung für einen Leistungsverstärker zeigt das folgende Schaltbild :


Das erste Triodensystem arbeitet in normaler Schaltung mit kapazitiv überbrücktem Kathodenwiderstand als NF-Verstärker, das zweite Triodensystem als Phasenumkehrröhre, da die beiden im Gegentakt geschalteten Endröhren zwei Steuerspannungen benötigen, die gegeneinander um 180° in der Phasenlage verschoben sind. Die Kathode der Phasenumkehrröhre wird mit einem Widerstand von der Größe des Arbeitswiderstandes hochgelegt. Dadurch erhält man als Spannungsabfall über den beiden Widerständen die gewünschten Steuerspannungen. Die beiden Kathoden der zwei Endröhren werden parallelgeschaltet und erhalten einen gemeinsamen Kathodenwiderstand von 130 W, den man mit einem Niedervolt-Elektrolytkondensator von 100 bis 200 µF überbrückt.
Zur Unterdrückung von Selbsterregungen liegen bei beiden Endröhren vor dem Steuer-und Schirmgitter 100-W-Widerstände. Der Ausgangskreis ist normal geschaltet; Anoden an den Enden der Primärwicklung und die Schirmgitter mit der Gleichspannungsführung in der Mitte der Primärwicklung. An der Sekundärseite des Ausgangstransformators wird der Lautsprecher bzw. eine Lautsprecherkombination angeschlossen. In der Zuleitung zu den Schirmgittern liegt eine Skalenlampe L (10 V / 0,05 A) zur Aussteuerungsanzeige.
Für die Stromversorgung empfiehlt sich ein Netzteil mit Zweiweg-Gleichrichtung. Je nachdem, ob man einen Mischverstärker mit aus diesem Netzteil versorgen will oder nicht, muß die Gleichspannung mit 120 bis 150 mA belastet werden können. Für die Gleichrichtung wird die Röhre EZ 81 empfohlen.
Die Heizwicklungen für 6,3V sind entsprechend auszulegen. Zur Siebung der Gleichspannung genügen beim Endverstärker zwei Elektrolytkondensatoren von 50 µF und eine Siebdrossel von 10 bis 15 H bei der entsprechenden Strombelastung.
Die Wiedergabequalität des Endverstärkers hängt in starkem Maße von der Güte des verwendeten Ausgangstransformators ab. Je tiefere Frequenzen übertragen werden sollen, desto größer muß der Eisenkernquerschnitt des Ausgangstransformators sein.
Die Übertragung der hohen Frequenzen hängt von der Wicklungskapazität ab. Je geringer die Wicklungskapazität, um so weiter kann der übertragene Frequenzbereich nach höheren Frequenzen hin ausgedehnt werden. Gefordert wird für eine gute Wiedergabequalität ein Frequenzbereich von 20 Hz bis mindestens 20 kHz. Für die tiefen Frequenzen steht ein genügend großer Eisenkernquerschnitt zur Verfügung.
Aber eine kleine Wicklungskapazität läßt sich nur verwirklichen, wenn man die Wicklungen aufteilt oder den Spulenkörper des Ausgangstransformators mit mehreren Kammern ausführt.
Die für den Ausgangstransformator in der obigen Schaltung notwendigen Wicklungen werden deshalb jeweils in zwei Wicklungen unterteilt, die man nach dem Wickeln parallelschaltet. Als Transformatorkern wird der Typ M 74 - oder besser M 85a verwendet. Die Eisenkerndaten kann man der Tabelle im Anhang entnehmen. Als Blechsorte wird das übliche Dyn.-Bl. IV x 0,5 verwendet.
Die Wicklungen sehen wie folgt aus:

Wicklungs-
teil

Windungs-
zahl

Drahtstärke
in mm

P 1

1650

0,11

S 1

75

0,60

P 2

1650

0,11

P 3

1650

0,11

S 4

75

0,60

P 4

1650

0,11


Die Wicklungen sind auch in dieser Reihenfolge auf den Spulenkörper zu wickeln.

Nach dem Aufbringen der Trafobleche, die man wechselseitig ohne Luftspalt schichtet, werden die Wicklungen wie folgt geschaltet:

P 1 und P 2 Anfang und Ende jeweils parallel
S 1 und S 2 Anfang und Ende jeweils parallel
P 3 und P 4 Anfang und Ende jeweils parallel
P 1, 2 Ende und P 3, 4 Anfang parallelschalten (bildet Mittelanzapfung).

Dieser Ausgangstransformator hat primärseitig eine Impedanz von 8 kW, sekundärseitig von 5 W.
Die Wiedergabe und der Klirrfaktor werden weiter verbessert, indem eine Gegenkopplung von der Sekundärseite des Ausgangstransformators zur Kathode der Triodenvorstufe angewendet wird. Die Schaltung dafür ist im nächsten Bild ersichtlich.


Die genauen Werte des RC-Gliedes der Gegenkopplung sind durch Versuche zu ermitteln.
Eine weitere Möglichkeit, den Verstärker zu verbessern, ist die Anwendung der Ultralinearschaltung für die Gegentakt-Endstufe. Dabei liegen die Schirmgitter an Anzapfungen der Primärwicklungen des Ausgangstransformators. Das Anzapfverhältnis wird mit etwa 20% gewählt. Die Schaltung zeigt das nächste Bild, aus dem man auch die Windungszahlen ersehen kann.


- Auch hier muß unbedingt verschachtelt gewickelt werden, daß Wickelschema bleibt - bis auf den Unterschied, daß hier je eine weitere Anzapfung herausgeführt wird - gleich.

Einfache Mischeinrichtung für den Verstärker
Zum verscheidener Tonsignale müssen wir die Möglichkeit haben, verschiedene Tonfrequenzspannungen miteinander zu mischen, z. B. Musik mit Mikrofonansagen oder Sprache mit Musik zu "untermalen".
Gibt die Tonfrequenzquelle genügend NF-Spannung ab, dann reicht eine Schaltung ohne Verstärkung aus, wie sie das folgende Schaltbild zeigt.


Es ist eine Mischschaltung für die jeweiligen Eingänge Tuner, Mikrofon und Tonband mit getrennter Verstärkung in je einem Triodensystem. Die getrennten Programme werden über Lautstärkeregler dem Steuergitter der jeweiligen Triode zugeführt, wobei der obere Eingang - beispielsweise für einen Tuner - nicht verstärkt wird.
Die Gittervorspannung für beide Trioden wird durch die gemeinsame Kathodenkombination erzeugt. Beide Anoden sind parallelgeschaltet und speisen den oberen Eingang ein.
Natürlich kann man auch den oberen Eingang (Tuner) mit einem der unteren Eingänge mischen. Als Röhre wird die Doppeltriode ECC 83 verwendet. Alle Ein- und Ausgänge sind gleichspannungsfrei durch die Kopplungskondensatoren von 50 nF / 250 V. Die Stromversorgung kann dem nachgeschalteten Verstärker entnommen werden.

Hochwertiger Mischverstärker mit 5 Eingängen, Tonband-Ausgang und hochwertiger Klangregelstufe
Will man jedoch eine hochwertige Musikanlage aufbauen, dann genügt das soeben beschriebene einfache Mischpult den Ansprüchen nicht mehr. Man muß dafür eine etwas aufwändigere Schaltung vorsehen.
Bei größeren Leistungen wird meist der Endverstärker getrennt aufgebaut. Während des Betriebes sind an ihm keine Einstellungen vorzunehmen. Deshalb fasst man alle notwendigen Bedienungsteile in einem Mischverstärker zusammen, den man ohne die Endstufe räumlich klein aufbauen kann.
Der Mischverstärker muß demnach die Eingangsregler für die Lautstärke der einzelnen Tonspannungsquellen aufweisen : den Hauptlautstärkeregler und die Klangregelung. Für die Klangregelung wendet man vorteilhaft die getrennte Regelung der Höhen und der Tiefen an.
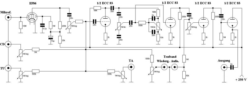
Die Schaltung für einen universell verwendbaren Mischverstärker zeigt das nächste Schaltbild :


Bestückt ist das Gerät mit drei Röhren, davon zwei Doppeltrioden. Insgesamt fünf Eingänge können miteinander gemischt werden. Alle Eingänge haben einen getrennt voneinander bedienbaren Lautstärkeregler. Die Entkopplung der einzelnen Eingänge erfolgt durch die 500-kW-Widerstände vor dem Steuergitter des ersten Triodensystems.
Der Mikrofoneingang ist ausgelegt für ein hochohmiges Kristallmikrofon. Die Eingangsempfindlichkeit beträgt etwa 2 bis 3 mV.
Die brumm- und klingarme Röhre EF86 hebt das Signal so weit an, daß am Steuergitter des nachfolgenden Triodensystems etwa die gleiche Spannung zur Verfügung steht wie von den anderen Eingängen.
Die Empfindlichkeit der anderen Eingänge liegt bei etwa 250 mV. Soll ein weiterer empfindlicher Eingang zur Verfügung stehen (z. B. für ein zweites Mikrofon), so kann die gleiche Schaltung wie beim Mikrofoneingang mit der Röhre EF86 verwendet werden.
Zwischen den beiden ersten Triodensystemen befindet sich das Klangregel-Netzwerk für die getrennte Regelung der Höhen und der Tiefen. Dieses Klangregel-Netzwerk hat sich in dieser Schaltungsart weitgehend eingebürgert und wird mit geringen Abweichungen der Werte überall in der Verstärkertechnik angewendet. Die hohen (P 4) und die tiefen (P 5) Frequenzen können sowohl angehoben als auch abgesenkt werden (± 15 bis 20 dB). Der unveränderliche Nullpegel liegt bei etwa 1000 Hz.
Kritisch ist die Zuführung zum Steuergitter des zweiten Triodensystems. Deshalb sollte man die Bauelemente des Klangregel-Netzwerkes in der Nähe dieses Steuergitters eng zusammenbauen. Mit dem Kondensator 30 bis 50 pF lassen sich etwaige Höhenverluste ausgleichen. Am besten wird dafür ein keramischer Trimmer verwendet, den man entsprechend einstellt. Am Steuergitter des dritten Triodensystems liegt ein Lautstärkeregler, mit dem man meist den Endverstärker aussteuert. Er wirkt für alle angeschlossenen Tonspannungsquellen. Gleichzeitig zweigt vor dem Lautstärkeregler über dem Spannungsteiler 1 MW / 50 kW eine Leitung ab, die die Aufsprechspannung für das Tonbandgerät führt. Damit können Tonbandaufnahmen von den vier anderen Eingängen vorgenommen werden, also Mikrofon-, Tuner-, CD- oder Schallplattenaufnahmen. Da beim Tonbandgerät an einer doppelten Cinchbuchse sowohl der Eingang als auch der Ausgang liegen, kann der Anschluß am Mischverstärker über ein gemeinsames Kabel mit zwei Adern und einer Abschirmung erfolgen. Genauso geschaltet ist die Chinchbuchse bei einem modernen Rundfunkgerät.
Das letzte Triodensystem soll einen niederohmigen Ausgang für die Tonfrequenzspannung ermöglichen. Deshalb arbeitet die Triode als Kathodenbasisstufe. Über einen Kondensator von 0,5 µF liegt die Ausgangsspannung an einer Chinchbuchse. Der niederohmige Ausgang ist vor allem dann wichtig, wenn eine längere Zuleitung zum Hauptverstärker erforderlich wird. Man vermeidet dadurch Brummeinstreuungen und empfindliche Höhenverluste, die bei hochohmigen Leitungen leicht auftreten.
Werden der Mischverstärker und der Endverstärker zusammengebaut (z. B. mit dem zuoberst beschriebenen Endverstärker), so erfolgt selbstverständlich die Stromversorgung aus einem gemeinsamen Netzteil. Bei nicht zu weiter räumlicher Trennung kann man die Stromversorgung aus dem Netzteil des Endverstärkers vornehmen. Günstiger ist es aber - im Hinblick auf eine universelle Benutzung des Gerätes -, für den Mischverstärker eine eigene Stromversorgung vorzusehen. Man beachte eine gute Siebung der gleichgerichteten Spannung. Auf jeden Fall ist eine Siebdrossel einem Siebwiderstand vorzuziehen. Als Elektrolytkondensatoren kommen nur Typen mit einer Kapazität von mindestens 50 µF in Frage. Die Heizspannung sollte mit einem Trimm-Potentiometer von etwa 100 W symmetriert werden. Ein großer Brummspannungsabstand erhöht auf jeden Fall die Wiedergabequalität.



Zurück zur Hauptseite