


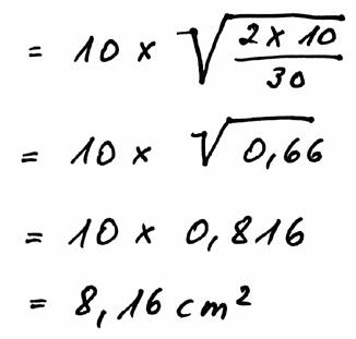
Gibt man als Leistung (P) beispielsweise 10 Watt an, als untere Grenzfreqenz (fu) 30 Hz, dann sieht die Berechnung
folgendermaßen aus :
- Folglich benötigte dieser theoretische Ausgangsübertrager einen Eisenquerschnitt von 8,16 Quadratcentimeter,
was einem Wert von EI 84b entspräche. Eine untere Grenzfrequenz (fu) von 25 Hz zu berechnen ist der am einfachsten und
realistigsten anzunehmende Wert für den Eigenbau.
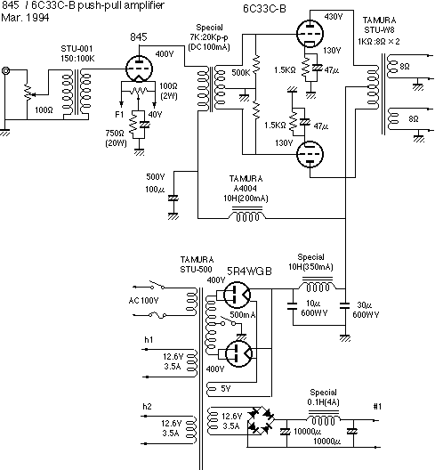
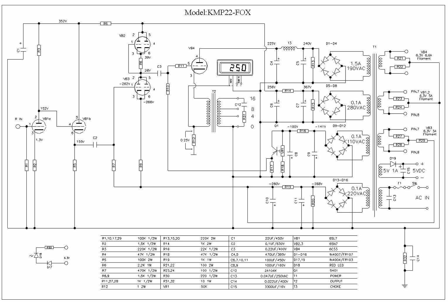
Man erkennt - es ist eine einzelne Triode - aber eine Gigantische ! - mit zwei getrennten Heizleitungen. Durch die
Auftrennung der Heizleitung kann man diese Röhre parallel geschaltet mit 6,3 Volt beheizen. Hier zieht sie aber einen
Heizstrom von satten 6,6 Ampere ..

























