Kino-Röhren-Verstärker V 12

Hersteller:
Der Hersteller dieses Verstärkers ist die Firma "MWL - Radio" in Lensahn / Kreis Ostholstein (Bundesland SH).
Aus dem Typenschild geht nur noch hervor, dass diese Bezeichnung "Mechanische Werkstätten Lensahn" heißt und der Besitzer H. K. v. Willisen war.

Geschichte:
Diesen Verstärker erhielt mein Kollege Alfred Mohr, aus dem Nachlaß eines Kinobesitzer, Mitte der 60er Jahre.
Bis zu diesem Zeitpunkt wurde der Verstärker in einem Kino eines Vorortes von Bonn eingesetzt.
Das Baujahr ist leider nicht mehr zu ermitteln. Vermutlich wurde er im Jahre 1940 gebaut, da auch zu dieser Zeit das Kino eröffnet wurde. Die im Verstärkernetzteil vorhandenen MP-Kondensatoren tragen das Herstellungsdatum 01.40 und z.T. auch einen roten Stempel mit Reichsadler und Hakenkreuz.
Lt. Aussagen von Herrn Mohr wurde die Saalbeschallung Mitte der 50er Jahre durch eine Siemens - Anlage ersetzt. Der vorliegende Verstärker wurde aber als Reserveverstärker und für besondere Musikfilme, wegen des ungleich besseren Klangs gegeüber dem Siemensverstärker, benutzt.
Nach Schließung des Kinos benutzte Herr Mohr den Verstärker noch bis ca. 1985 für Beschallungen.
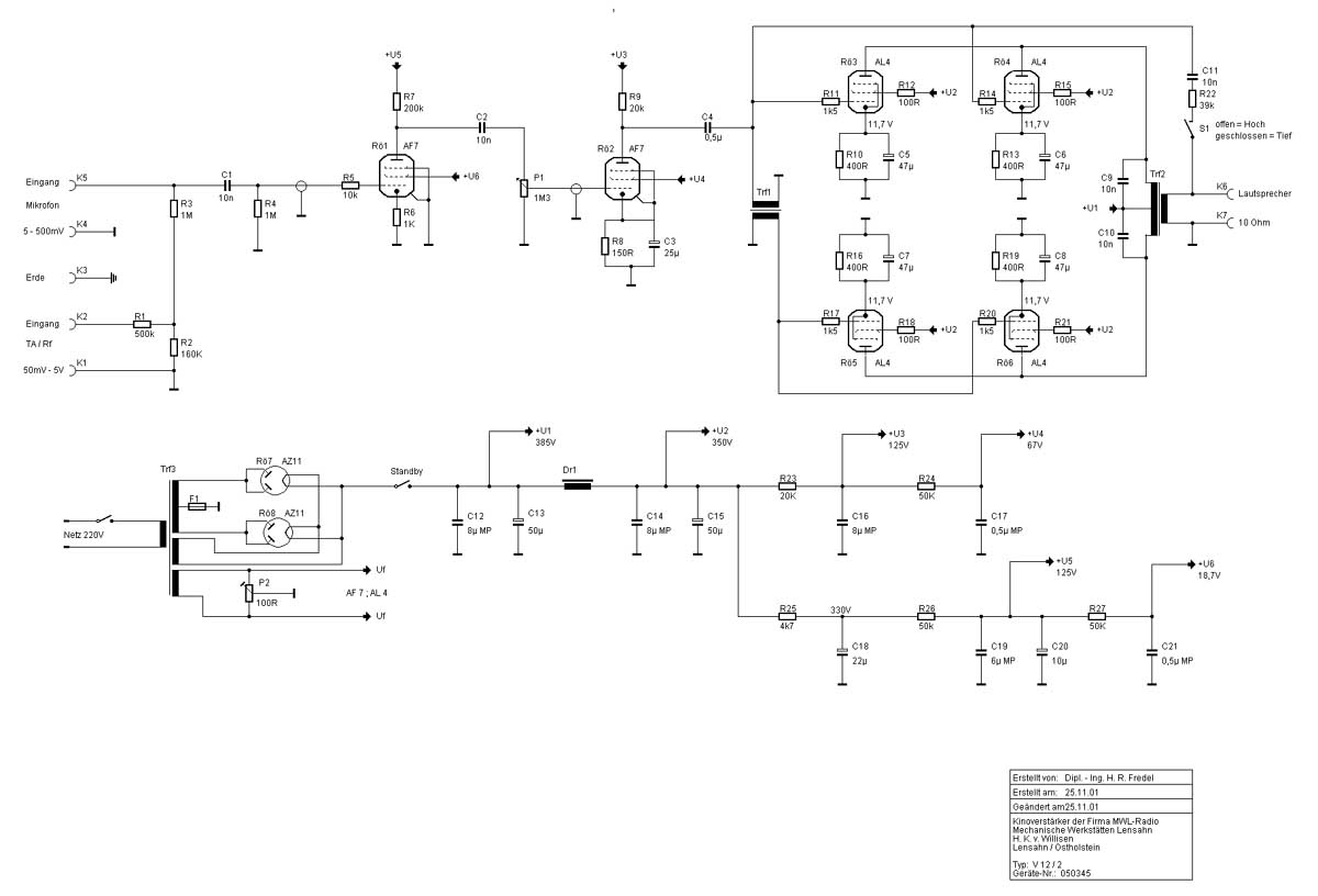
Die Schaltung wurde von mir anhand der Verdrahtung rekonstruiert.

Rainer Fredel


















Zurück zur Hauptseite