Einfach und für damalige Verhältnisse sehr preiswert, das war die Grundlage für den
überragenden Erfolg des OE 333 von Loewe.
Wie der Rundfunkkatalog der Firma "Radio-Diehr" in der Friedrich-Strasse in Berlin ausweist, kostete der für
den sicheren Lautsprecherempfang des Ortssenders vorgesehene OE 333 im Jahre 1926 39,50 RM.
Das Herzstück dieses Empfängers war die Loewe-Dreifachröhre, die in Zusammenarbeit mit dem genialen Erfinder
Manfred von Ardenne entstand. - Der damals junge Baron, der Anfang 1997 verstarb, hatte sich als Absolvent der Realschule
ohne Abitur und Studium mit einem ungeheuren Forscherdrang und einem Privatlabor in die noch in den Kinderschuhen steckende
Rundfunktechnik eingearbeitet.
Mit dem Fabrikanten Dr. Siegmund Loewe aus Berlin-Steglitz stieß von Ardenne auf einen idealen Partner für seine
Ideen. Es kam zu einer fruchtbaren Zusammenarbeit zwischen dem Forscher und dem Firmeninhaber.
Durch das Zusammenfassen dreier Systeme in einem Glaskolben und das getrennte Einschmelzen von zwei Kopplungskondensatoren
und vier Widerständen in der "3NF" war ein Breitbandverstärker, als erste integrierte Schaltung der Welt,
geboren.
Im Holzgehäuse befanden sich nur noch der einfache Ein/Aus-Schalter und ein Glimmer-Drehkondensator einfachster Bauweise
für die Senderabstimmung.
Ein paar Buchsen für den schwenkbaren Spulenkoppler mit Antennen- und Erdanschluß und der Lautsprecher waren alles,
was neben einem Drehknopf für die Abstimmung noch zusätzlich erforderlich war.
Mit Sicherheit hatte dieses Gerät, drei Jahre nach der Einführung des Rundfunks Ende 1923, entscheidend dazu
beigetragen daß die Hörerzahlen stetig anstiegen und das Radio zunehmend eine Errungenschaft wurde, die in die
Haushalte einzog. Komplett mit Lautsprecher, Akkumulator und Batterie kamen trotz des niedrigen Gerätepreises immerhin
noch 100 RM zusammen.
Das Vorhandensein einer Antenne und Erdleitung wurde vorausgesetzt, sonst mußte der Rundfunkliebhaber weitere
Investitionen tätigen.
Noch bis 1929 war das Gerät auf dem Markt, es gab sogar eine zusätzliche Variante mit einer Rückkopplung
(EO433), die beschränkt Fernempfang möglich machte.
Aufgrund der in meiner Seite Nachbau-Röhren, die Nachbau-Röhre 3 NF von Herrn Gernot Pinior - bekannt auch von dieser
Seite bei mir : /Detektor/Pinior.htm - entschloss ich mich, mir einen OE 333 nachzubauen - vor allem, nachdem Herr Pinior auch, wie man im ersten
Link oben, der zur 3NF führt erkennen kann auch eine hervorragende Fassung für diese Röhre (fast besser als
das Original) baute.
Die folgenden Fotos zeigen einen vor etlichen Jahren von meinem Freund Siegfried auf einem Radioflohmarkt für viel
Geld (!) erstandenen OE 333 - Nachbau:
Zuerst wollte ich mir unbedingt, nachdem ich diese Röhre in meinem Besitz hatte, den OE 333 mit Rückkopplung
nachbauen - dieser würde jedoch dann einem RO 433 entsprechen, und diesen gab es niemals im Holz-, sondern
immer nur im Bakalit-Gehäuse, wie diese Bilder eines (ebenfalls Nachbau) es zeigen:
Aufgrund dieser Fotos entschloss ich mich nun doch, auf die Rückkopplung zu verzichten - die Gründe kann man,
anhand der gezeigten Fotos, leicht nachvollziehen... - zumal die Original-Röhren innerhalb der 3 NF mit nur sehr
geringen Verstärkungsfaktoren aufweisen konnte, während die modernen Miniatur-Röhren, die in den heutigen
Nachbauten verwendet werden, erheblich steiler sind - ich also getrost auf die Rückkopplung verzichten kann.
Ich besorgte mir, durch Recherche und vielem herumtelefonieren, von verschiedenen GFGF-Vereinsmitgliedern die noch
Nachbauteile vorrätig hatte, die notwenigen Bauteile.
Die ersten Fotos zeigen das Gehäuse welches ich von einem GFGF-Vereinsfreund erhielt, bestehend aus einfachsten nur 8mm
dicken Eicheleisten, auf einfachste Art und Weise zusammengesetzt, verleimt, gebeizt und bereits fertig vorgebohrt:
Aus anderen "Quellen" besorgte ich mir die notwendigen weiteren Nachbauteile, die ich benötigte. Diese waren:
Die Unterlege-, bzw. Isolierscheķben für die Telefonbuchsen:
Die Telefonbuchsen fand ich in meinem eigenen Fundus:
Das Loewe-Firmenschildchen:
Das "Telefon"- bzw. Lautsprecher-Schildchen, welches an der rechten Gehäuseseite angebracht wird:
- und die Skalenplatte, bestehend aus schwarzer Grundplatte und bedruckter Alu-Skala:

Von dem GFGF-Vereinsfreund der mir das Holzgehäuse verkaufte, erhielt ich als Dreingabe diese Skalenplatte mitsamt der
Skala:
Nach aufstecken des Spulenkopplers - auch diesen habe ich von dem GFGF-Vereinsfreund der auch das Holzgehäuse baute,
der versenkbaren Skalenplatte von ihm (diese verwende ich weil das Loch dafür bereits gebohrt ist - ich hätte sie
aber sowieso in jedem Fall verwendet, weil der Original-OE333 oft mit solcher Art Skalenplatte versehen war und sie mir auch
besser gefällt) - und der Fassung von Herrn Pinior sah es (zunächst noch) so aus:
Nach dem Kauf von Messing-Nägeln, 1,2 x 17 mm lang -
- habe ich die Alu-Schildchen an das Holzgehäuse genagelt - nach vorherigem Vorbohren mit einem 0,8-mm-Bohrer.
Auch ich die anderen Bauteile habe ich inzwischen angebaut, der momentane Endstand sieht jetzt so aus:
Als nächstes werde ich in meinem Fundus nach einem alten, passenden Drehko suchen - denn die in den oben verwendeten
Hartpapier-Drehkos - nein, auf keinen Fall will ich solche einbauen..!
Auch die in den Bildern zu sehde Nachbau-3 NF-Röhre will ich nicht verwenden, ich werde die von Herrn Pinior
ebenfalls angebotene leere Röhre mit Sockel verwenden und mir darin, mit zwei DF61 und einer DL761, mitsamt Original
- Loewe-Widerständen (in Glas, im Vakuum - auch auf meiner Seite Loewe-Mehrfach-Röhren, im oberen Bereich zu sehen) und ebenfalls
solchen Kondensatoren eine möglichst Original aussehende Nachbau-NF 3 aufbauen, die dazu noch lautstark ist -
kräftig genug um meinen Trichterlautsprecher anzutreiben.
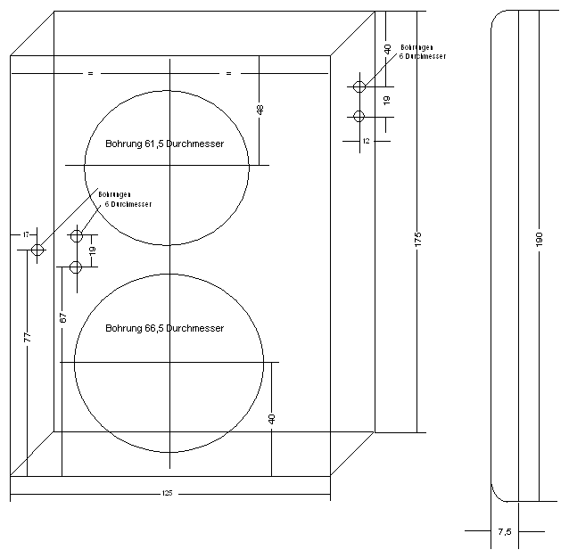
In den folgenden Bildern werde ich den Koppler, die Skalenplatte und das Gehäuse, mit genau ausgemessenen Maßen
in jeweiligen Kontruktionszeichnungen darstellen falls jemand sich diese Bauteile ebenfalls nachbauen möchte - denn
leider werden sie nicht mehr hergestellt. Ich hatte das ausgesprochene Glück, allerletzte Überreste damaliger
Produktionen noch bekommen zu können.
Als erstes das Holzgehäuse, hier ist jedoch nur noch die Konstruktionszeichnung notwendig, die bisherigen Fotos
waren aussagekräftig genug:
(Mit der Maustaste das Bild anklicken, es wird dann in voller Auflösung dargestellt.)
Es folgt der Spulenkoppler:
Nun die versenkte Skalenplatte:
Zum Schluss noch die aufliegende Skalenplatte:
Ansichten, wie ein Original-OE333 von innen aussieht und wie er verdrahtet ist zeigen die folgenden Bilder:
Das Anschlusskabel des Gerätes entwickelte sich (fast) auch zu einem Problem... - 4-adriges Kabel habe ich, nur in
braun (von alten Mil.-Kopfhörern), aber ich benötige ein 5-adriges...
Ergo nehme ich ein 4-adriges, hole mir aus einem zweiten eine Ader heraus:
Und nun gehts ans neu flechten, aus 4 mach 5... ;-)
Einen Kupferdraht in der Stärke hatte ich nicht, also musste Messing her. Ich habe in einer vorn angespitzten
Messingstange (3 mm Durchmesser) ein 1,5-mm-Loch gebohrt und ein Kabelende verzinnt, danach das gebohrte Messingende
vorverzinnt und das Kabelende eingelötet:
Als nächstes kommt die Kabel-Zugsicherung. Wie man an den oberen Fotos erkennen konnte - es folgt noch einmal
ein Bildausschnitt davon - wurde ein Stück leere Kabelummantelung verwendet:
Von Hans-Thomas Schmitz (HTS) stammt der folgende Scan seiner Original-OE333-Kabelschildchen. Sie bestehen aus Kunststoff,
sind bedruckt und gelocht, das Kaber kann man durch beide Löcher (Leder-Lochzange) durchführen:
Den Original-Schalter, bestehend aus je einem elfenbeinfarbenem und einem schwarzen runden Knopf, konnte ich ebenfalls
bei einem Freund auftreiben, er ist bereits mit der Post unterwegs.. :-))
Der von Loewe im OE verwendete Drehko ist - das leuchtet sicher jedem ein, nicht zu bekommen - es sei denn, von einem
ausgeschlachteten OE, aber - wer macht denn sowas?! Deshalb wirds noch ein ziemliches Probem werden, denn einen so flachen
Drehko besitze ich nicht in meinem Fundus. Ich werde meine Freunde, leider mal wieder, befragen müssen...
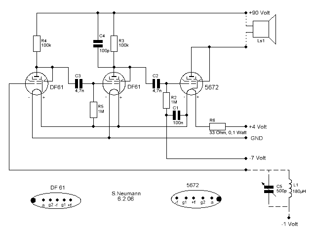
Als nächstes folgt die Schaltung für den "neuen" OE333, aufgebaut und optimiert von Siegried.
(Mit der Maustaste das Bild anklicken, es wird dann in voller Auflösung dargestellt.)
Wer sich nun fragt, wie denn nun am besten (!) dieser OE333-Nachbau in Betrieb genommen werden kann, sprich:
Stromversorgung - der sollte diesem Link folgen.
Hier wird ein Netzteil, von Siegfried speziell für seinen OE333-Nachbau entwickelt, vorgestellt - und es funktioniert
hervorragend.
Die beiden folgenden Fotos zeigen das aufgebaute Netzteil, in einem Kunststoff-Schalengehäuse (Pollin, Conrad)
eingebaut:
Leider habe ich, beim bedrucken des Labels mit den Anschlussdaten der verschiedenen Buchsen, 'verkehrt herum gedacht' ... es
hätte genau anders herum gedruckt sein müssen - denn das was jetzt oben ist, noch ohne verschraubtem Deckel, wird
später die Unterseite sein... - aber, es ist noch kein Meister vom Himmel gefallen, und wie heisst es doch so schön:
Nur die Übung macht den Meister... ;-)
Inzwischen habe ich die Beschriftung erneuert, dabei auch festgestellt daß ich ja die -4Volt nicht benötige,
diese wurde (musste) ja noch intern mit Masse verbunden werden (!). Deshalb ist nun ein Bohrloch überflüssig
geworden, und dieses habe ich überklebt. - Die beiden Bohrungen oben ermöglichen mir den Zugang mit dem
Schraubendreher zu den beiden Spindeltrimmern, mit denen die negativen Spannungen eingestellt werden:
Auf die gleiche Weise wie ich die Netzteilbeschriftung fertigte, erstellte ich auch die einzelnen Schildchen am Kabelende. -
Ist erst einmal der Bananenstecker am Kabel befestigt besteht auch keine Gefahr mehr, dass sie abfallen könnten.
Die verwendeten Kabel bestehen aus einem Kupfergeflecht welches sich nur äusserst schwer löten lässt. Deshalb
tat ich das einzig vernünftige und richtige: ich steckte Kabel-Endhülsen drüber und verlötete sie mit den
blanken Kabelenden, so gut es eben ging. Durch das verschrauben mit der Schraube im Bananenstecker werden sie noch
zusätzlich gesichert, der elektr. Kontakt ist in jedem Fall gesichert.
Inzwischen ist auch der Original Loewe - OE333-Schalter eingetroffen, die folgenden Bilder zeigen seinen momentanen Zustand
und auch seine Funktion:
Ich werde nun, als nächstes, die verchromte Platte des Schalters abschrauben und sie mit Chrompolitur wieder auf
Hochglanz bringen, ebenfalls die beiden runden Plastik-Knöpfe mit einem scharfen Chlor-Haushaltsreiniger wieder wie
neu sauberbekommen.
Ein Problem ist alles aus Metall, hier kann ich nicht so einfach reinigen. Zu meinem Glück war ich ja mal Dentist,
Zahntechniker, und kenne noch gut meinen alten Arbeitgeber.
- Dort werde ich, mit einem Glasperlen-Strahlgerät (arbeitet wie ein feinstes Sandstrahlgerät, nur erheblich
schonender) den Rost vom Metall entfernen. Sobald der Schalter fertig bearbeitet ist, werde ich ein, zwei weitere Fotos von
ihm machen, um zu demonstrieren was alles möglich ist...
Inzwischen habe ich diese Arbeit hinter mir - ich habe zuerst mit einem Feinst-Sandstrahlgerät mit der feinsten
Düse alles vorsichtig gesäubert und entrostet, und danach mit einem feinsten Glasstrahl (auch hier mit der kleinsten
Düse) alles nachpoliert. - Das Ergebnis darf sich sehen lassen:
Als nächstes muss der Gehäuseausschnitt für den Schalter mit einer Laubsäge erstellt und der
Schalter befestigt werden.
Der Schalter ist nun eingebaut:
Ich habe von Herrn Schinzel - er ist der bekannte ehemalige Erbauer der auf meiner Seite Loewe-Mehrfachröhre gezeigten Nachbauten der Loewe-3NF und anderer
Loewe-Röhren - einen Brief erhalten. Herr Schinzel hat nun auch endlich Internetzugang, hat meine Loewe-Seite gesehen
und meine Seite mit den von mir vor kurzem durchgeführtem Nachbau eines OE333 mit 3NF-Röhre, aber auch den Aufbau
der "Riesen-3NF" gesehen.
Herr Schinzel, als passionierter und angagierter Bastler, bot mir Hilfe an, hier, speziell, jetzt erst einmal Hilfe beim
Nachbau des Schalters - denn dieser ist mit einer der am schwersten, kaum noch erhältlichen Teile welches - optisch
betrachtet - mit eines der " A und O" des ganzen ist.
Herausgekommen ist diese Seite, sie zeigt einen Nachbau-Schalter - genau
so wie Herr Schinzel ihn damals in seinen inzwischen berühmten Nachbauten verwendete.
Inzwischen ist ein Drehko eingetroffen, von einem Freund zur Verfügung gestellt, von 30 - 500 pF abstimmbar.
Das Problem bei dieser Sache : die Achse ist zu kurz, jedenfalls aufgrund des verwendeten Skalenunterteils. - Mit einer
angepassten Achsverlängerung habe ich das Problem beheben können:
Die beiden folgenden Bilder zeigen wie ich die Anschlussbrücke die ich, wie sie im oberen Original eingebaut ist,
nachempfunden habe. - Ich hätte die modenen Lötösen weglassen und, wie im Original, die Anslüsse mittels
der Messingverschraubung der Brücke herstellen können; aber so genau kopieren wollte ichs denn nun auch nicht, ich
verlasse mich da doch lieber auf eine Lötverbindung:
Jetzt komme ich ans verlöten der Anschlußkabel. Dazu muß ich erst die Sockelbelegung wissen:
Hier nun ist der OE333-Nachbau bereits komplett und fertig verdrahtet:
Und so sieht der fertige OE333-Nachbau nun fertig von oben aus. Lediglich die Röhre will ich mir aus
Original-Loewe-Widerständen und -Kondensatoren, sowie anderen als von Herrn Pinior verwendete Röhren (s.
Schaltbild auf dieser Seite) herstellen. - Der Grund: sie soll von mir gebaut worden sein. (Ein kleines bißchen Stolz
darf man sich ruhig auch mal erlauben... :-)
Ich habe jetzt erst, am späten Vormittag (31.1.2006) das Gerät mit der Pinior-Nachbau-Röhre 3NF zum ersten
mal in Betrieb genommen. Sofort musste ich die kleinere Antennenspule (die im Koppler) wegdrehen, so laut dröhnte es aus
dem Kopfhörer - unerträglich laut.
Ich bekam, mit Hilfe der Kopplererinstellungen, jetzt, um dieses Tageszeit, drei Sender herein - was schon sehr erstaunlich
ist weil der Ortssender WDR 3 "gleich um die Ecke" steht und alles schwächere wegdrückt. - Daß ich
drei Sender klar und deutlich, teilweise überlaut hereinbekomme, spricht ausdrücklich für die Qualität
der beiden Spulen und für die Röhre.
Ich bin mehr als gespannt, wie es heute in den späten Abendstunden aussehen wird...!
Der nächste Test, mit einem Trichterlautsprecher, verlief
dagegen kläglich. Die in der Röhre verwendete Endstufenröhre (es wurden für alle drei die 1SH24b
verwendet) ist dafür doch zu schwach, sie ist für Kopfhörerbetrieb eingestellt, und dabei macht sie auch eine
ausgezeichnete Arbeit!
Hier, mit Trichterlautsprecher-Betrieb, erhoffe ich mir eine mehr als deutliche Steigerung mit dem Einsatz Endröhre
DL761, mit der ich die zweite Röhre aufbauen will (plus der zwei DF61, s. auch Schaltbild weiter oben).
Inzwischen ist die Nachbau-Röhre fertiggestellt, diese Bilder begleiten teilweise den
Aufbau.
Die folgenden Fotos zeigen den nun kompletten OE333 mit von mir gebauter Röhre, und, da ich drei längliche,
stabförmige 6-Volt-Lämpchen verwendet habe die ich direkt mit den Miniatur-Röhren mit einem Schnellkleber
längsseitig verklebte, meint man auch das Glühen der Röhrenheizungen zu sehen...:
Um sich eine Vorstellung von dieser Beleuchtung machen zu können, zeige ich hier ein Bild welches eine Miniatur-Röhre,
ähnlich der hier verwendeten, mit einer der von mir verwendeten kleinen stabförmigen Lämpchen zeigt. Dieses
kleine Birnchen ist genau 3,3 mm im Durchmesser und hat eine Länge von 20 mm (nur Glas).
Diese Birnchen können mit Sekundenkleber oder, wie von mir, mit einem 2-Komponeten-Kleber auf Harzbasis
(5-Minuten-Kleber) miteinander verklebt werden.
Aufgrund dieser stabförmigen Beleuchtung meint man, den Glühfaden der Röhre zu sehen, währen eine
normale kleine Birne nur eine punktförmige Beleuchtung erzeugen würde - was, ganz klar, unnatürlich wirkt.
Inzwischen habe ich von Herrn Schinzel ein Glas mit Spitze bekommen können - die folgenden Bilder zeigen meinen -
immer noch verunglückten, aber funktionierenden - Aufbau, mit dem nun neuen Glas:
Von meinem Freund Mario aus Berlin erhielt ich Fotos eines wie aus grünem Marmor aussehendem EO333 - von dem
Mario aber leider nicht mehr weiß wer diese Fotos erstellt hatte. Deshalb sind auch keinerlei Daten bekannt, ob dieses
Gerät ein Nachbau oder eine Musterversion von Loewe ist. - Bekannt ist jedenfalls (dieses teilte mir Georg (GS im Forum)
mit), dass es sich bei dem Material um "Perloid" (in den USA auch "Pearloid" genannt)handelt.
Dies ist bzw. war der Markenname der "Deutschen Celluloid-Fabrik AG, Eilenburg", zusammengezogen aus Perlmutt
und Zelluloid. Das Material gibt es im Bereich Musik (Akkordeons, Trommeln, Plektrons usw.) auch heute noch - wer es
allerdings heute noch herstellt ist nicht bekannt.
- Hier nun die Bilder dieses OE333:
Sollte ein Leser dieser Seite etwas über dieses Material wissen (wer es heute noch herstellt oder - weit wichtiger! -
ob dieser OE333 ein Original oder ein Nachbau war) so würde ich mich über Informationen darüber wirklich sehr
freuen, ist es doch ein wichtiges und spannendes Stück deutscher Rundfunkgeschichte.
Inzwischen steht fest, dass es ein Original-Loewe-Gehäusae und kein Bastler-Nachbau ist. Bestätigung dazu
erhielt ich von Siegfried - dessen Freund, ein Sammler, im Besitz eines solchen Gerätes ist und genau weiß dass
es ein Loewe-Original ist - und ein weiteres Dokument zeigt, dass es auch im Handel angeboten wurde. Es ist ein Scan aus
einem Katalog von Radio Bauer, Berlin, aus der damaligen Zeit (Pos. 34a):
Von einem guten Freund erhielt ich die Original-Beschreibung von Loewe-Radio zum OE333, welche ich hier, ausschliesslich
und ausdrücklich nur zum privaten Gebrauch bestimmt, als PDF-File zur Verfügung stelle (ca. 3,35 MByte!) :
Sollte irgend jemand im Besitz des in diesem PDF-File am Ende der Seiten gezeigten Gerätes (HF-Vorverstärker) sein,
würde ich mich sehr über Fotos freuen, und wenn nur Beschreibung, Schaltbild, etc. vorhanden wäre - ich
würde mich sehr über Kopien dieser Unterlagen freuen.
Ein uraltes Original-Loewe-Dokument zeigt das folgende PDF-File - die Loewe-Netzanode.
Es ist ein seltenes Dokument, es zeigt die Netzanode selbst und deren Beschaltung mit den unterschiedlichsten Geräten
(auch Loewe-Fremden!), aber (natürlich) auch mit dem OE 333 sowie dem RO 433 (ca. 3,3 MByte).
Ein weiteres uraltes Original-Loewe-Dokument zeigt in einer Werbung von Loewe den
Zusatzlautsprecher für den OE333 - den E.B.71, sowie einen Schallplattenspieler zum Anschluss an den OE333, den
"Loewe-Schallplatten-Zusatz". Zu guter Letzt erkennt man auch die Loewe-Rahmenantenne. - Es sind hochinteressante
und einmalige Dokumente! (ca. 2,7 MByte).
Ein weiteres uraltes Original-Loewe-Dokument, ebenfalls ein Werbeblatt von Loewe, zeigt den
Fernempfänger Loewe 2H3N, eine Radio-Truhe wie sie zwischen 1926 - 1930 hergestellt wurde (ca. 600 kByte)."
Viel Spass beim Nachbauen!